发布时间:2018-09-02 00:00 来源:

住房城乡建设部关于发布国家标准
《建筑装饰装修工程质量验收标准》的公告
现批准《建筑装饰装修工程质量验收标准》为国家标准,编号为GB50210-2018,自2018年9月1日起实施。
其中,第3.1.4、6.1.11、6.1.12、7.1.12、11.1.12条为强制性条文,必须严格执行。原《建筑装饰装修工程质量验收规范》GB50210-2001同时废止。
中华人民共和国住房和城乡建设部
2018年2月8日
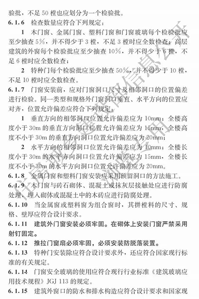
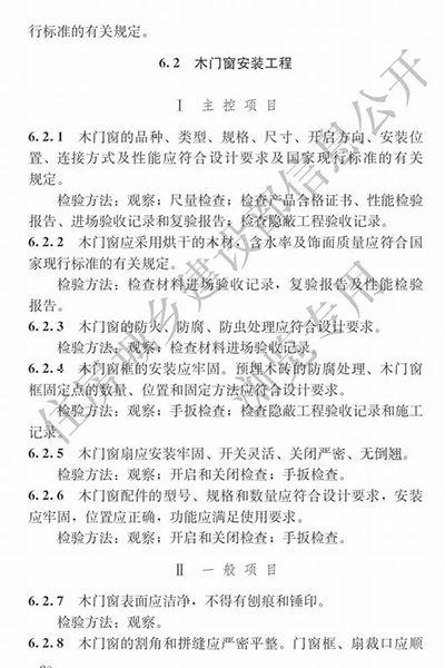
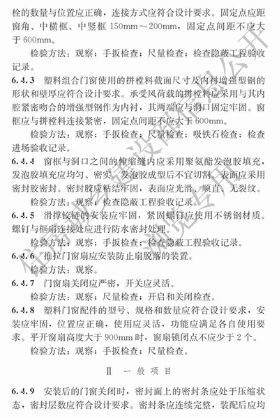
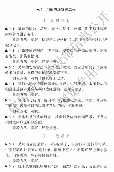
《建筑装饰装修工程质量验收标准》GB50210-2018中,关于门窗工程的质量验收标准如下:



















