首页
>公司资讯
>行业资讯

河北省发布《被动式超低能耗公共建筑节能设计标准》

发布时间:2018-06-29 18:56 来源:

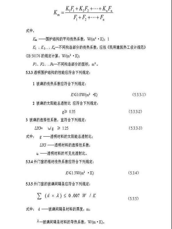
由河北省建筑科学研究院主编的河北省《被动式超低能耗公共建筑节能设计标准》DB13(J)/T263-2018于2018年6月23日发布,自2018年9月1日起实施!


 河北省是全国第一个颁布居住建筑被动式建筑节能设计标准的省份,近两年,河北省政府针对被动式低能耗建筑给与了力度非常大的激励政策,如今被动式公共建筑标准也已出台,相信未来有更多的公共类建筑可以建设成为被动房。未来,河北省的被动式低能耗建筑一定如雨后春笋版爆发。下面是对该标准的一些分享。